2.1.4.1. Comissão Própria de Avaliação

Download .doc Download .pdf
Voltar

Introdução

A organização deste Relatório de Autoavaliação Institucional da Universidade Regional do Noroeste do Estado do Rio Grande do Sul – UNIJUÍ – está pautada pela Nota Técnica INEP/DAES/CONAES Nº 065, com referência no PDI 2015-2019. Nele constam os processos, ações e resultados da Autoavaliação Institucional, bem como das avaliações externas nas dimensões do Ensino, da Pesquisa, da Extensão e Cultura e da Gestão no ano de 2018.

Salienta-se que o Relatório anterior encerrou o ciclo avaliativo de 2015 a 2017; assim, este marca o início de um novo ciclo e, conforme a Nota Técnica citada, ele será parcial, embora, por decisão da CPA, serão contemplados os cinco eixos avaliativos do SINAES.

Este relatório organizado pela Comissão Própria de Avaliação – CPA – sistematiza os processos e resultados da autoavaliação realizada na UNIJUÍ pelas suas diferentes unidades administrativas com base no SINAES e no PDI institucional. Tem o objetivo de apresentar uma análise global dos processos e ações que englobam as dimensões do Ensino, da Pesquisa, da Extensão e da Cultura e da Gestão, tendo por base o PDI, os resultados das avaliações externas e as prioridades elencadas em relatórios anteriores, as potencialidades, as fragilidades (questões a serem melhoradas) e os indicativos de prioridades.

Na UNIJUÍ o ano de 2018 foi pautado pelo estudo, análises e formações com o objetivo de compreensão e apropriação pelos gestores acadêmicos e administrativos das novas regulamentações do MEC na educação superior, que impactam no fazer da universidade.

Este ano de 2018 foi de grandes desafios e de muitas conquistas nas dimensões do Ensino, da Pesquisa, da Extensão e Cultura, as quais serão evidenciadas no decorrer deste documento.

Em 2018 deu-se continuidade à atuação da Comissão Própria de Avaliação (CPA) em conjunto com a Vice-Reitoria de Graduação (VRG) na coordenação e desenvolvimento do Programa de Avaliação Docente da UNIJUÍ, conforme cronograma institucional de avaliação. Neste ano desenvolveram-se os processos e ações dos subprogramas “Avaliação das Disciplinas pelos estudantes 1º e 2º semestres”, “Autoavaliação Docente” (que avaliou os anos de 2016 e 2017) e a “Avaliação dos Planos de Ensino”.

Em conjunto com a Assessoria de Planejamento, a CPA realizou o acompanhamento das ações previstas pelas unidades para 2018, que constam no Relatório Integral de Autoavaliação Institucional, articulados com o PDI 2015-2019, por meio da participação de representante da comissão no grupo de Apoio ao Planejamento.

Salienta-se que neste ano a CPA fortaleceu ainda mais a sua atuação pelo maior alinhamento de ações com a Vice-Reitora de Graduação, Assessorias Pedagógica e de Planejamento e Procurador Institucional visando, a partir dos processos e resultados avaliativos, a subsidiar o setor de Regulação. Assim, o planejamento, a execução, a avaliação e a regulação são tomados como princípios e acontecem de forma cíclica para a constante qualificação dos cursos, do Departamento e da Universidade.

A experiência com o software de planejamento P.O.D.E., introduzido a partir de 2014, está se consolidando, cada vez mais, como uma ferramenta importante para o planejamento e acompanhamento das atividades pelos gestores. A possibilidade do olhar dos gestores de outras pastas permite o desenvolvimento de ações comuns entre as unidades, o que articula e otimiza processos. A CPA entende que esta é uma ação exitosa, pois está fortalecendo a cultura de avaliação na universidade como um elemento fundamental à permanente qualificação da gestão.

Em uma análise global é possível reconhecer um maior alinhamento entre o planejamento e a avaliação, com o desenvolvimento de ações integradas entre Reitoria, Assessoria do Planejamento, Unidades Acadêmicas e Administrativas com a CPA. Entende-se que o uso dos dados do Relatório Integral de Autoavaliação Institucional 2015-2017 para alimentar o software P.O.D.E. de 2018, pela Assessoria de Planejamento, junto aos Departamentos, cursos e coordenadorias, foi uma estratégia que fortaleceu o desenvolvimento da cultura de avaliação da universidade.

A partir de indicativos resultantes de processos avaliativos no ano de 2018, a universidade desenvolveu uma série de eventos no contexto do Programa de Formação Continuada aos gestores, professores e técnicos-administrativos e de apoio. O conjunto de Formação Continuada, realizado com os diferentes públicos, objetivou a qualificação e atualização dos atores institucionais, visando à constante melhoria de processos bem como a profissionalização da gestão.

Em relação à articulação com a Avaliação Externa, o Ministério da Educação divulgou as notas do Índice Geral de Cursos, um importante indicador de qualidade de ensino do governo federal, atribuindo para a UNIJUÍ o conceito 4, considerado muito bom. Com isso, novamente a Instituição está entre as melhores instituições de Ensino Superior no Rio Grande do Sul.

Metodologia

Na UNIJUÍ, a avaliação constitui-se em referencial para o planejamento institucional, posto que, desde a sua origem, desenvolvem-se processos avaliativos que foram institucionalizados, em 1994, com a constituição da Comissão Interna de Avaliação Institucional, e, em 2004, com a criação da CPA, conforme estabelece a Lei do SINAES. A avaliação se dá, portanto, como um processo contínuo e está em sua quinta fase de desenvolvimento.

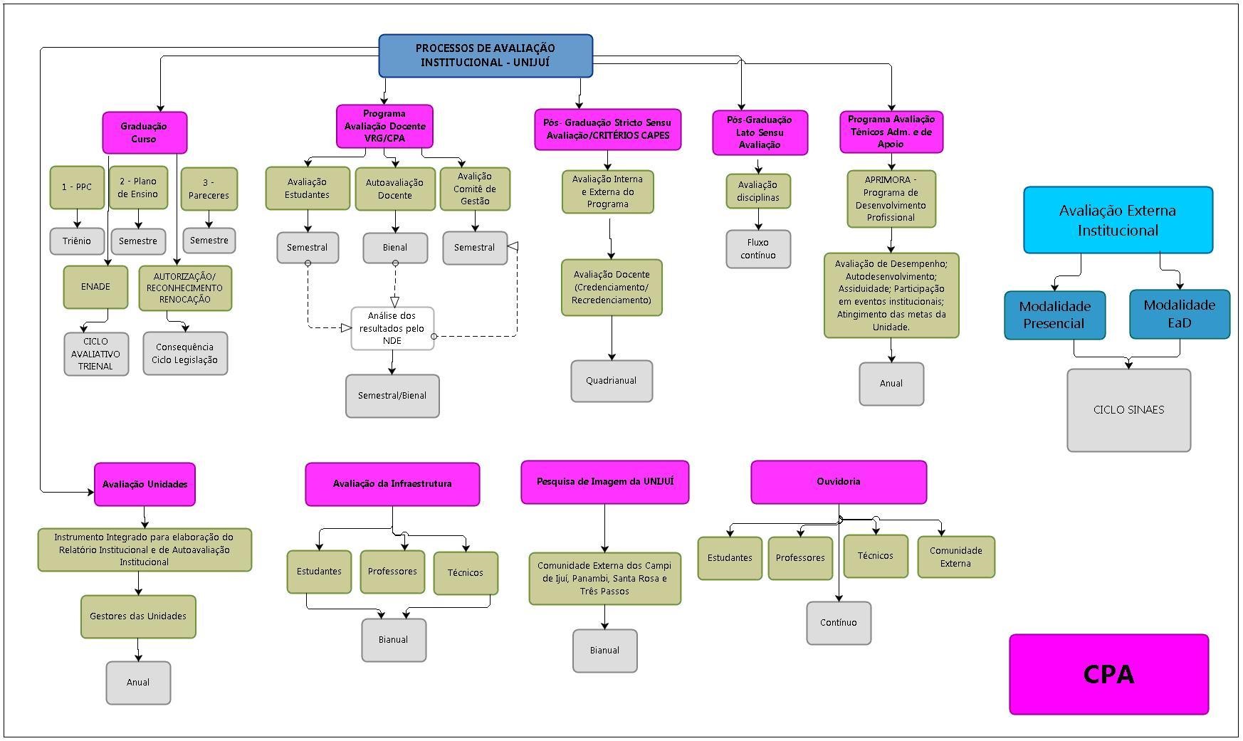
A universidade mantém processos de avaliação que englobam as dez dimensões do SINAES (cinco eixos avaliativos) e dos critérios da CAPES, conforme Figura 1 deste documento, o qual apresenta os processos, instrumentos e periodicidade de aplicação. Também tem como metodologia a análise destes processos pelo NDE de cada curso de graduação, bem como a Avaliação pelos Pares (Comitê de Gestão do Departamento), que objetiva gerar indicadores para a gestão das unidades acadêmicas e administrativas.

Coordenar, estimular e sistematizar os processos avaliativos desta Instituição são atribuições da CPA. Assim, esta Comissão coordena alguns processos, dentre eles: Autoavaliação pelas unidades; a Pesquisa de Imagem da UNIJUÍ, em conjunto com a VRG; o Programa de Avaliação Docente, em conjunto com a Vice-Reitoria de Pós-Graduação, Pesquisa e Extensão – VRPGPE; a Avaliação dos Programas Lato Sensu; e, com a Vice-Reitoria de Administração – VRA –, a Pesquisa que avalia a Infraestrutura da universidade. Estes e os demais processos avaliativos, realizados por diferentes unidades, são acompanhados e sistematizados pela CPA com o objetivo de gerar indicativos para a Gestão do curso, do Departamento e da Universidade.

Com o objetivo de maior integração entre os processos avaliativos internos e externos, a CPA mantém um canal de articulação com a Ouvidoria, em que os estudantes podem postar suas mensagens (críticas, sugestões e elogios) tanto no site da Ouvidoria, quanto da CPA. A Comissão recebe as demandas e analisa, sendo a Ouvidora responsável por encaminhar aos gestores.

Destaca-se o envolvimento da CPA na apresentação e discussão dos resultados das avaliações externas (ENADE, CPC, IGC) com os NDEs, visando a um maior alinhamento entre as avaliações interna e externa. Neste contexto, a CPA também faz uma análise dos pareceres dos avaliadores externos (autorização, reconhecimento e renovação de reconhecimento de curso).

A metodologia do conjunto de processos avaliativos na UNIJUÍ consta no PDI 2015-2019, p. 108-109, bem como nos relatórios de Autoavaliação Institucional anteriores.

Autoavaliação na UNIJUÍ

Conforme estabelecemas Diretrizes para a Avaliação das Instituições de Educação Superior, Inciso VIII, do Artigo 3º da Lei do Sistema Nacional de Avaliação da Educação Superior [1] (BRASIL 2004b, p. 34), o “planejamento e avaliação, especialmente os processos, resultados e eficácia da Autoavaliação Institucional”, devem ser considerados nas ações de avaliação e de desenvolvimento institucional. O artigo 3º, § 2º, define que “para a avaliação das instituições serão utilizados procedimentos e instrumentos diversificados, dentre os quais a autoavaliação e a avaliação externa in loco”.

É na perspectiva de alinhamento entre os processos de planejamento, avaliação e regulação no âmbito das políticas e regulamentações internas e externas, que o PDI da UNIJUÍ 2015/2019 define diretrizes e estratégias avaliativas para subsidiar a gestão da universidade.

O fluxograma da Figura 1 demonstra os processos institucionais de avaliação da UNIJUÍ, englobando os cinco eixos avaliativos do SINAES, que considera suas dez dimensões.

Figura 1 – Organograma dos processos da Avaliação Institucional

Fonte: Assessoria do Planejamento e Setor de Regulação (PI/UNIJUÍ).

Neste ano foi incorporado no Organograma o Programa Aprimora, no conjunto dos processos avaliativos dos técnico-administrativos e de apoio da Instituição.

Salienta-se que na UNIJUÍ, desde a sua origem, os processos avaliativos constituem-se em instrumentos importantes para a qualificação da gestão, e estão institucionalizados e consolidados. Assim, a Figura demonstra os processos avaliativos da UNIJUÍ com a sua periodicidade, os sujeitos envolvidos e a dinâmica de análise dos instrumentos de avaliação que englobam as dimensões do Ensino, da Pesquisa, da Extensão e Cultura e de Gestão. Estes processos estão de acordo com o que estabelece o SINAES, o PDI 2015/2019 e o Projeto de Autoavaliação 2016-2019.

Com base no cronograma institucional de avaliação da universidade, em 2018 desenvolveu-se a avaliação dos subprogramas “Avaliação das Disciplinas pelos Estudantes, primeiro e segundo semestres”, “Autoavaliação Docente”, que avaliou 2016 e 2017, “Avaliação dos Planos de Ensino” no 1º e 2º semestres e “Avaliação pelos Pares”, 1º e 2º semestres/2018, que integram o Programa de Avaliação Docente/UNIJUÍ e avaliação pelas unidades institucionais, por meio do instrumento integrado de avaliação, e, ainda, acompanhamento do software P.O.D.E., estes dois últimos processos de fluxo contínuo.

Neste contexto, das três prioridades elencadas pela CPA para o ano de 2018, com base no PDI 2015-2019, foi desenvolvido um conjunto de ações que produziu resultados fomentando a articulação entre os processos de planejamento, execução e avaliação.

Prioridades Elencadas para 2018 e Resultados Alcançados

1. Revisão do Programa de Avaliação Docente.

Resultados

– Qualificação da processualidade da aplicação da avaliação das disciplinas, que, da aplicação em período fixo, passou para sua realização no período em que a disciplinas atinge 70% do desenvolvimento das aulas e encerra em 90%.

– Nova processualidade na divulgação dos resultados da Avaliação das Disciplinas ao professor e ao gestor no Sistema de Informações de Ensino (SIE), quando este encerrar o caderno com 85% das notas preenchidas. Esta é uma ação inovadora na medida em que possibilita ao professor uma reflexão para avaliar adequações ou não em sua disciplina, visando o planejamento dos próximos semestres.

– Instrumentos de avaliação das disciplinas e de autoavaliação docente com o mesmo teor para possibilitar a comparabilidade entre os semestres.

– Adequações no SIE.

– CPA e VRG construíram o Plano de Revisão do Programa de Avaliação Docente com ações, metas e cronograma de execução, o qual foi aprovado em reunião da CPA em 21 de agosto de 2018. O próximo passo é a apresentação do Plano para a Reitoria e sua consequente execução. O referido Plano propõe mudanças de concepção do Programa que é a avaliação do professor universitário, englobando as dimensões do Ensino, da Pesquisa e da Extensão e Cultura.

2. Desenvolver estratégias para elevar o percentual de participação dos estudantes na avaliação das disciplinas.

Resultados

– Desenvolvidas estratégias de divulgação em conjunto com a CPA, VRG, coordenadores de curso e de NDE, professores e estudantes, com o apoio da Coordenadoria de Marketing. No primeiro semestre, na modalidade presencial, o percentual de respondentes foi de 55% e no segundo semestre 52%, e na modalidade EaD 17% e 25% respectivamente. Na modalidade EaD evidencia-se uma elevação nos percentuais de respondentes de 8 pontos e, na modalidade presencial, uma queda em 3 pontos percentuais.

– Cursos alcançaram e/ou ultrapassaram a meta institucional de estudantes respondentes na avaliação (70%): Gestão Comercial – Tecnologia EaD (100%), Processos Gerenciais – Tecnologia EaD (100%), Matemática (92%), Biomedicina (82%), Engenharia Química (81%) e os cursos de Estética e Farmácia (71%), respectivamente.

– CPA convidada para falar em eventos dos calouros, a cada semestre, sobre o seu papel e as responsabilidades dos estudantes ante os processos avaliativos dos SINAES, bem como realizar momentos avaliativos com estes alunos.

– Evolução dos processos acadêmicos e administrativos da universidade nas dimensões do Ensino, da Pesquisa, da Extensão e Cultura e da Gestão em termos de processos e ações institucionais em todas as dimensões.

– Relatório de Autoavaliação Institucional de 2017, utilizado pela Assessoria de Planejamento e gestores das unidades como uma ferramenta de gestão, a partir da análise dos resultados dos diversos instrumentos avaliativos interno e externo, para o planejamento do curso, do departamento e da Instituição.

– Dados dos Pareceres do NDE utilizados para tomadas de decisão pelos gestores.

– Maior uso dos resultados dos processos avaliativos do Programa de Avaliação Docente para encaminhamentos de demandas postadas nos diferentes canais de avaliação disponíveis na universidade.

3. Estudar e se apropriar das novas regulamentações do Ministério da Educação publicadas no D.O.U. no final de 2017, que dispõem sobre os processos de avaliação e regulação.

Resultados

– A coordenação da CPA, em conjunto com a VRG e o Setor de Regulação, promoveram eventos para os gestores da Universidade com vistas à compreensão e à apropriação das novas regulamentações do MEC. O evento foi realizado em três módulos, com públicos diferenciados.

– Os integrantes da CPA participaram de dois módulos da Formação Continuada de Gestores Acadêmicos, quais sejam: módulo I – “Alterações e perspectivas a partir dos instrumentos de avaliação do INEP/MEC” e módulo III – “Construindo entendimentos a partir do instrumento de Avaliação Institucional Externa”.

– Participação de representante da CPA juntamente com a Vice-Reitora de Graduação e Pesquisadora Institucional do II Encontro Nacional de Procuradores Institucionais (PIs) e Comissões Próprias de Avaliação (CPAs), que aconteceu nos dias 17 e 18 de maio de 2018, em Brasília, promovido pela ANEC.

– Participação de cursos on-line promovidos pela Hopper.

– Participação de representante da CPA nas reuniões do Programa de Avaliação Institucional das Universidades Comunitária Gaúchas (PAIUNG), que ocorreram na UNISC e na UPF.

Outros Resultados

– Na Renovação de Reconhecimento do curso de Estética e Cosmética, no quesito avaliação, obteve-se conceito 5, e na Autorização do curso de Medicina, também no item da Avaliação Institucional, foi recebido o conceito de ATENDE SATISFATORIAMENTE.

– Aproximação da CPA com a VRPGPE pelo desenvolvimento de projeto piloto de avaliação com estudantes e professores no Programa de Pós-Graduação stricto sensu em Atenção Integral à Saúde.

– A delimitação, no número de potencialidades e fragilidades em até cinco, bem como a definição de três indicativos de prioridade para 2018 no instrumento integrado de elaboração do Relatório Institucional e do Relatório de Autoavaliação Institucional, possibilitou a qualificação das análises pela CPA, demonstrando o resultado do que se planejou como prioridade e a indicação de novas prioridades.

– Maior alinhamento das ações que envolvem avaliação entre VRG, CPA, pesquisador institucional, NDEs e Assessorias do Planejamento e Pedagógica e o maior uso dos resultados das avaliações internas e externas, o que resultou em bons índices de qualidade aferidos por MEC/CAPES nos Programas de Graduação e Pós-Graduação Stricto Sensu.

– Participação da coordenação da CPA nas Formações Continuadas de Gestores e nas temáticas que abordaram o tema avaliação, tanto na concepção quanto na apresentação das questões da Avaliação e o papel da CPA.

– A Formação Continuada aos Gestores, que abordou as novas regulamentações do MEC, desenvolvida em três módulos, oportunizou aos gestores a apropriação das novas diretrizes e regulamentações no que concerne aos processos avaliativos para o planejamento de 2019.

Atuação da CPA

A Portaria da Presidência do Consu nº 3/2018, de 13 de novembro de 2018, altera parcialmente a CPA, nomeando Ângela Maria Vanzella em substituição à Luciane Brun, para assumir a representação dos estudantes do Campus Santa Rosa. Na representação estudantil, a Portaria da Presidência do Consu nº 4/2018, de 27 de novembro de 2018, nomeia Marianna Gioppo de Souza em substituição à Renan Cargnelutti Ceretta para representar a categoria dos estudantes no Campus Panambi.

Mesmo tendo a CPA seguido o princípio da autonomia, atendendo à legislação do SINAES, evidencia-se a articulação entre o planejamento (PDI), a execução, a avaliação e a regulação nas dimensões do Ensino, da Pesquisa, da Extensão e Cultura e da Gestão, como um movimento cíclico com os gestores da universidade. Neste contexto, observa-se que há a compreensão pelos gestores da necessidade do uso e articulação dos resultados da avaliação interna e externa para subsidiar a gestão e a regulação na UNIJUÍ.

Assim, embora autônoma, a CPA desenvolve seu trabalho alinhada com os gestores da área acadêmica e administrativa, com destaque para a Vice-Reitora de Graduação, o Setor de Regulação (PI) e as Assessorias do Planejamento e de Apoio Pedagógico, procurando articular os processos. Busca-se fazer com que resultados avaliativos, no âmbito interno e externo, subsidiem os processos de regulação da universidade com vistas ao alcance da excelência acadêmica, o que pode ser evidenciado pelos bons resultados nas avaliações do MEC/CAPES.

O SINAES e o PDI 2015/2019 sustentam a atuação da CPA, conforme estabelece o Eixo 1 do PDI “Fortalecimento do projeto institucional” no objetivo 1.1: “Fortalecer o projeto institucional de universidade comunitária regional de caráter público não estatal”, e a estratégia 1.1.1 – Avaliação permanente dos programas, instrumentos, e estratégias institucionais, de modo a garantir a pertinência da ação da universidade no projeto de desenvolvimento do seu território, em consonância com as políticas e diretrizes do SINAES/MEC.

Assim, dentre as atribuições de contribuir com as ações de regulação, a CPA participa dos processos das avaliações in loco realizados por avaliadores do MEC para a autorização, reconhecimento, renovação de reconhecimento de curso e recredenciamento institucional externo. A Comissão, ao organizar a visita no âmbito da avaliação, considera este momento um processo avaliativo tanto interno quanto externo; interno porque, ao organizar a visita, faz uma retomada dos processos, ações e resultados avaliativos junto ao curso, e externo porque a Comissão utiliza as ponderações e sugestões dos avaliadores para realizar uma meta-avaliação de seus processos, contemplando as sugestões que possam qualificar a atuação da CPA.

A CPA atua na divulgação de processos e resultados; neste ano com destaque para a oportunidade de participar de eventos de Formação dos gestores acadêmicos na sua organização e, também, na programação, procedendo uma exposição sobre os processos avaliativos e seu impacto para a gestão do curso, do Departamento e da Universidade.

Ressalta-se, ainda, o alinhamento com a Assessoria do Planejamento, sendo o software Strategic Adviser uma importante ferramenta que serve para orientar, acompanhar e analisar todo o processo de planejamento das unidades acadêmicas e administrativas. Esta ferramenta é utilizada pela CPA para o acompanhamento das metas, dos indicadores e das ações projetadas pelas unidades anualmente. Este trabalho profissionalizado é o norteador para definição de políticas, ações e prioridades, orientando a elaboração do Orçamento Programa e Resolução de Diretrizes Orçamentárias – RDO da UNIJUÍ (p. 16 do Projeto AI) (UNIJUÍ, 2016) [2] .

Observa-se que o Relatório de Autoavaliação Institucional, estruturado a partir de resultados das prioridades elencadas no ano anterior, as potencialidades, as fragilidades e os indicativos de prioridade para o ano seguinte, constitui-se uma ferramenta de gestão para o planejamento dos cursos de Graduação, de Pós-Graduação Lato e Stricto Sensu, da Pesquisa e da Extensão e Cultura. Exemplo disto é o alinhamento deste ao PDI, bem como o uso destes dados para a elaboração do Orçamento Programa de cada unidade.

Divulgação

Dentre as estratégias de divulgação dos processos e resultados avaliativos internos e externos, evidencia-se matérias no Blog Tá Ligado, e-mail marketing (enviado aos estudantes, gestores e técnicos-administrativos), Informe de Autoavaliação Institucional, notícias no COMUNICA (jornal eletrônico), Posts nas Redes Sociais, veiculação de VT no Portal, distribuição de cartazes em espaços institucionais, informações da CPA no Guia do Estudante, nos materiais impressos produzidos pela universidade – Informativo da VRG –, Informativo dos cursos de graduação e, principalmente, pelos coordenadores de curso e professores, que são os principais agentes de divulgação dos processos avaliativos e de seus resultados, pois são estes que têm um canal direto constante com o estudante.

Dentre as políticas de atuação da CPA está a realização de divulgação do Relatório Parcial de Autoavaliação Institucional 2018, o qual foi entregue junto a Reitora e vice-reitores por meio de um feedback dos principais aspectos apontados em cada pasta e os desafios postos para o ano seguinte, visando a contribuir com os processos de regulação do MEC e com o planejamento da Instituição. O documento foi enviado a todos os chefes de Departamento, os quais socializaram com os seus colaboradores. O Relatório foi também entregue ao Diretório Central de Estudantes – DCE – e Centros Acadêmicos para a divulgação junto aos estudantes.

Para a divulgação dos processos e resultados da Autoavaliação Institucional, disponibilizou-se internamente o Informativo de Autoavaliação Institucional 2018, on-line, com processos e resultados da avaliação, disponível no site da CPA www.unijui.edu.br/cpa, link Informativo (Figura 2).

Figura 2 – Informativo de Avaliação Institucional on-line

Fonte: Site da UNIJUÍ.

Figura 3 – Divulgação Avaliação das Disciplinas – Primeiro Semestre de 2018

Fonte: Coordenadoria de Marketing/UNIJUÍ.

Para fomentar o alcance da meta institucional de 70% de estudantes respondentes na Avaliação das Disciplinas, primeiro e segundo semestres de 2018, a CPA, a VRG e a Coordenadoria de Marketing desenvolveram uma campanha institucional junto aos diferentes públicos. A campanha contou com peças publicitárias destinadas aos estudantes e professores. As evidências dos resultados da Avaliação das Disciplinas, no âmbito institucional e junto aos gestores, ocorrem por meio do Portal e Sistema de Informações Educacionais – SIE. Aos estudantes da universidade e comunidade externa é feita por meio eletrônico no endereço www.unijui.edu.br/cpa. Já, junto aos cursos, é realizada pelo respectivo coordenador. As Figuras 3 e 4 apresentam algumas das peças publicitárias da campanha de divulgação da avaliação das disciplinas do 1º e 2º semestres de 2018 junto aos gestores, estudantes e professores.

Figura 4 – Divulgação Avaliação das Disciplinas – Segundo Semestre de 2018

Fonte: Coordenadoria de Marketing/UNIJUÍ.

Reuniões e Eventos

A CPA promove reuniões gerais e do Grupo Executivo. O Grupo Executivo (integrado por todos os representantes do Campus Ijuí e um dos demais campi) reúne-se para discutir, planejar e encaminhar atividades com base no PDI 2015/2019 e seu Projeto de Autoavaliação Institucional 2016/2019. No mínimo, duas vezes no semestre acontecem reuniões gerais, quando são discutidas e aprovadas políticas e ações a serem desenvolvidas pela CPA, sustentadas pelo PDI da UNIJUÍ, o projeto de Autoavaliação Institucional e o que preconiza o SINAES. Assim, ao todo, foram realizadas dez reuniões gerais da comissão por videoconferência e com o Grupo Executivo presencialmente.

A coordenação da CPA reúne-se quinzenalmente com a Vice-Reitora de Graduação para o planejamento das ações do ano, acompanhamento, execução e análise dos subprogramas do Programa de Avaliação Docente. As reuniões da CPA, que tratam destes processos avaliativos, também contam com a presença da Vice-Reitora de Graduação.

No decorrer do ano a CPA realizou reuniões com os coordenadores de curso, NDE, professores, estudantes e técnicos-administrativos e de apoio dos cursos de Arquitetura, Estética e Cosmética e Enfermagem, em preparação à visita in loco de avaliadores do MEC para os processos de autorização, de reconhecimento e de renovação de reconhecimento dos cursos. Participou, ainda, de reuniões do Colegiado do Curso de Estética, envolvendo todos os professores que atuam no curso para discussão dos processos e resultados da avaliação no curso de Enfermagem.

A CPA fez reuniões com os chefes de Departamento para a discussão de temas que envolvem os processos e resultados no âmbito da avaliação do SINAES. Também com as gerências dos setores de apoio da universidade, mais especificamente com a Coordenadoria de Informática, Secretaria Acadêmica e Coordenadoria Patrimonial, pesquisadora institucional, Assessorias do Planejamento e Pedagógica e Ouvidora Institucional. Contou com o apoio nos debates e no fazer da Comissão de todas as Assessorias que compõem as pastas da Reitoria.

No segundo semestre foram realizadas reuniões com o vice-reitor de Pós-Graduação, Pesquisa e Extensão, coordenador do Programa de Mestrado Atenção Integral à Saúde (Programa realizado em parceria com Universidade de Cruz Alta – UNICRUZ) e coordenadora da CPA de Cruz Alta, para desenvolver uma pesquisa piloto junto aos estudantes e professores do referido Programa.

No mês de outubro e novembro foram feitas reuniões com a Vice-Reitoria de Administração para planejar a realização da Avaliação da Infraestrutura, conforme cronograma institucional de avaliação.

Foram desenvolvidas várias reuniões com Reitora, Vice-Reitora de Graduação, Coordenação da CPA, pesquisadora institucional (PI) e coordenadora pedagógica para o planejamento de Formação Continuada aos Gestores e CPA para a compreensão e apropriação das novas regulamentações do Ministério da Educação Superior Brasileira. O evento foi organizado no decorrer do ano a partir de três módulos. Informações sobre este evento se encontram no Eixo 3 deste Relatório.

Para discussões de processos e apresentação de feedback dos resultados da avaliação realizada na UNIJUÍ, desenvolvidos pela CPA, são realizadas diversas reuniões. Um dos canais para isso é o relatório de Autoavaliação Institucional, bem como a apresentação do planejamento das unidades, sistematizado pela CPA a partir das demandas identificadas.

Em fevereiro, a coordenação da CPA e o representante externo na Comissão, Eleandro Lizot, participaram de dois eventos no âmbito do Programa de Formação Continuada aos Gestores – um destinado aos chefes de Departamento e outro aos coordenadores de curso e de NDE – para apresentar as atribuições e responsabilidades dos gestores ante os processos avaliativos interno (CPA) e externo (MEC/CAPES). Também, no mês de fevereiro, a coordenação participou do subprograma Formação Continuada de Professores Iniciantes, a partir de uma exposição sobre os processos avaliativos da UNIJUÍ no contexto do SINAES e sua relação com o fazer do professor.

A Comissão Própria de Avaliação – CPA – da UNIJUÍ realizou reuniões com os NDEs dos Cursos de Estética e Medicina (Figura 5), bem como com o Núcleo de Apoio Pedagógico e Experiência Docente do Curso – NAPED –, para discussão e preparação das visitas in loco pelos avaliadores do MEC para reconhecimento e autorização de curso, respectivamente, que aconteceram no segundo semestre. O curso Superior de Tecnologia em Estética e Cosmética foi reconhecido com o conceito 4, e o item 1.15, ações decorrentes dos processos avaliativos, com o conceito 5. O curso de Medicina da UNIJUÍ foi autorizado com o resultado “Atende satisfatoriamente” em todos os indicadores. Destaca-se, neste curso, o indicador 1.13 Gestão do curso e os processos de avaliação interna e externa à argumentação, com “atende satisfatoriamente, pois a Instituição já possui CPA com membros de toda a comunidade escolar que se reúnem mensalmente, além de já fazer Avaliação Institucional por meio de instrumentos de autoavaliação docente e discente, ter publicações sobre os resultados e, após cada processo, cada curso faz um plano de intervenção com feedback para toda a comunidade escolar”.

Figura 5 – Reunião da CPA com o NDE do curso de Medicina

Fonte: Coordenadoria de Marketing/UNIJUÍ.

A CPA da UNIJUÍ, atendendo convite dos coordenadores de curso/NDE, participou da Acolhida aos Calouros do ano de 2018 para apresentar os objetivos e atribuições da CPA perante os processos avaliativos da UNIJUÍ no contexto do SINAES, enfatizando a implicação dos estudantes ante os processos e resultados da Autoavaliação Institucional e da Avaliação Externa.

A participação se deu na acolhida aos calouros e/ou Aula Inaugural dos cursos de Agronomia, Arquitetura e Urbanismo (Campus Ijuí), Ciência da Computação (Campus Ijuí) – aula inaugural –, Direito – Figura 6 (Campus Ijuí) –, Engenharia Civil (Campus Ijuí), Engenharia Química (Campus Ijuí), Engenharia Mecânica (Campus Panambi), Estética e Cosmética (Campus Ijuí), Direito – (Campus Santa Rosa) –, Estética e Cosmética (Campus Ijuí) e Matemática (Campus Ijuí).

Figura 6 – Acolhida aos Calouros do Curso de Direito

Fonte: Coordenadoria de Marketing/UNIJUÍ.

Aos estudantes reitera-se que os dados gerados pela avaliação realizada por eles produzem melhorias nos cursos, mas, diante da complexidade e diversidade da Instituição, nem todas as demandas poderão ser atendidas imediatamente, porém todas serão consideradas e avaliadas para serem incorporadas no planejamento e/ou orçamento.

No final do 2º semestre a coordenação da CPA, atendendo convite dos Coordenadores dos NDEs dos cursos de Fisioterapia e de Matemática, desenvolveu um momento avaliativo com os formandos dos referidos cursos.

Neste encontro, realizado com cada curso, os formandos tiveram a oportunidade de conversar/relatar sobre o que marcou a sua trajetória acadêmica durante a sua formação. Dentre os diferenciais do curso, evidenciaram a excelência e o comprometimento do quadro de professores para a qualificação do ensino/aprendizagem deles. Nas palavras de estudantes de Matemática, “o acolhimento dos professores, nos aspectos pedagógicos e pessoais, foi essencial para a minha aprendizagem. Este é um diferencial do curso”. O relato de uma estudante do curso de Fisioterapia traz: “estágios e práticas foram pontos fortes do curso e a orientação dos professores possibilitou a aprendizagem”; e formandos dos dois cursos assim se expressaram: “nos sentimos preparados para a atuação no mercado de trabalho, com princípios éticos, empreendedores e humanísticos”.

Os formandos fizeram algumas sugestões de questões pontuais que foram encaminhadas à Reitoria, à coordenação do curso e à chefia dos Departamentos para análise e encaminhamentos.

Na visão da representante dos estudantes na CPA, “é muito gratificante participar de encontros com formandos, visto que as avaliações são sempre positivas, e no curso de Matemática não foi diferente, pois observei os estudantes concluindo sua Graduação com amor e dedicação a sua profissão, evidenciando a nota cinco do curso e quatro da Instituição nas avaliações do MEC e no Guia Abril, publicado recentemente”.

Em uma meta-avaliação realizada pela CPA, percebe-se que encontros com os formandos evidenciam o cumprimento da missão institucional de “Formar e qualificar profissionais com excelência técnica e consciência social crítica, capazes de contribuir para a integração e o desenvolvimento da região”. Neles é possível reconhecer, no olhar de cada estudante, o orgulho de fazer parte da UNIJUÍ.

Para discussões de processos e apresentação de feedback dos resultados da avaliação realizada na UNIJUÍ, são feitas diversas reuniões. Um dos canais para isso é o relatório de Autoavaliação Institucional, bem como apresentar o planejamento das unidades, sistematizado pela CPA a partir das demandas identificadas.

Figura 7 – Reunião com o Colegiado e o NDE do curso de Psicologia

Fonte: Coordenadoria de Marketing/UNIJUÍ.

A UNIJUÍ esteve representada no II Encontro Nacional de Procuradores Institucionais (PIs) e Comissões Próprias de Avaliação (CPAs), em abril de 2018, em Brasília, pela professora Cristina E. Pozzobon – Vice-Reitora de Graduação –, Cristiane Villa – procuradora institucional e Magna S. C. Dalla Rosa – coordenadora da CPA. O encontro foi promovido pela Associação Nacional de Educação Católica do Brasil – ANEC – e teve como tema a nova regulamentação da educação superior brasileira estabelecida pelo Ministério da Educação no final de 2017 e início de 2018.

Figura 8 – Representantes da UNIJUÍ no II Encontro Nacional de PIS e CPAs

Fonte: ANEC.

Participaram do evento representantes de Universidades, Faculdades e Centros Universitários das Universidades Comunitárias Católicas e Gaúchas do país. O COMUNG esteve representado por quatro IES comunitárias gaúchas. Na ocasião, foram objetos de debate os decretos e as portarias que regulamentam a educação superior brasileira, bem como os novos instrumentos de credenciamento e recredenciamento institucional e, ainda, de reconhecimento e renovação de reconhecimento de cursos de graduação.

Nos dois dias de reflexões e troca de experiências foi evidenciada a importância do papel dos PIs, responsáveis pelos processos de regulação/MEC, e das CPAs, responsáveis pelos processos avaliativos articulados com os gestores das IES para a constante qualificação dos processos e ações das instituições comunitárias brasileiras.

Na visão da Vice-Reitora de Graduação, “diante do cenário de mudanças na sociedade brasileira, as adequações realizadas no novo marco regulatório exigirão das IES adequações em seus processos e ações institucionais com foco na definição do perfil dos estudantes, visando o ensino e a aprendizagem destes para atuação no mercado de trabalho e na sociedade de forma crítica, humanista e empreendedora. O desafio é instrumentalizar os gestores, professores e estudantes sobre o impacto destas mudanças no ensino e aprendizagem do estudante”.

Na leitura da coordenadora da CPA, “os instrumentos avaliativos precisam ser apropriados pelos atores institucionais (gestores, professores e técnicos-administrativos), bem como gerar mecanismos e instrumentos orientadores e de acompanhamento para a maior articulação entre planejamento, execução, avaliação e regulação, tendo como foco a formação qualificada do estudante a partir da indissociabilidade do Ensino, Pesquisa e Extensão”.

Em novembro, na UNISC, em Santa Cruz do Sul, reuniram-se representantes do Consórcio das Universidades Comunitárias Gaúchas (COMUNG) e do Programa de Avaliação Institucional (PAIUNG) para discussões sobre as novas regulamentações do Ministério da Educação sobre o Ensino Superior, e a UNIJUÍ se fez presente nesse debate (Figura 9).

Figura 9 – Participação da UNIJUÍ em debate sobre Avaliação da Educação Superior

Fonte: VRG – CPA/UNIJUÍ.

Representaram a UNIJUÍ a assessora pedagógica e a coordenadora da CPA. Na programação, a professora Marion Cretzberger, procuradora institucional da PUC/RS e integrante da Comissão Técnica de Acompanhamento da Avaliação – CTAA – discorreu sobre os “Desafios e perspectivas para gestão da formação docente a partir dos novos marcos regulatórios da avaliação”, pontuando as alterações desta nova legislação. Ela enfatizou a necessidade de promover a formação específica aos professores, para que estes conheçam o fluxo e a importância dos processos avaliativos externo e interno, imprescindíveis para a constante qualificação dos cursos, o que impacta no ensino e aprendizagem do estudante em sala de aula. No período da tarde, as IES dividiram-se por programas do PAIUNG e da Rede de Formação de Professores.

A seguir estão elencados outros eventos em que a CPA teve oportunidade de participar por meio de sua coordenação no ano de 2018:

Ouvidoria/CPA

A Ouvidoria, articulada com a CPA, constitui-se um canal de comunicação que possibilita aos diferentes segmentos da universidade manifestar suas críticas, elogios e sugestões em relação aos serviços prestados pela Instituição, nas dimensões do Ensino, da Pesquisa, da Extensão e Cultura e da Gestão, tanto em seus aspectos acadêmicos quanto administrativos.

Para uma maior articulação entre os processos avaliativos da universidade, as mensagens podem ser postadas tanto no endereço eletrônico da Ouvidoria quanto da CPA, sendo as mensagens recebidas pela Ouvidora Institucional e coordenadora da CPA. Quem posta as respostas às demandas é a Ouvidora Institucional, a partir de diálogo com a CPA.

Para análise, as sugestões, críticas ou elogios foram organizados por segmento, ou seja, estudantes (questões pedagógicas e questões operacionais), docentes, técnicos-administrativos e de apoio e comunidade externa. Os resultados obtidos constam na Tabela 1.

Tabela 1 – Postagens da Ouvidoria por segmento

Segmento 2015 2016 2017 2018
Estudantes 437 378 433 375
Docentes 14 12 11 13
Técnicos-administrativos 22 17 8 10
Comunidade externa 110 70 80 79
Total 583 477 532 477
Fonte: SIE/UNIJUÍ.

Analisando o percentual das quatro categorias em relação a 2017, identifica-se, no ano de 2018, uma redução na frequência de 13% nas postagens. Do total das 477 postagens, 375 são de estudantes, o que equivale a 79% do total.

Observa-se, nos quatro últimos anos, que a comunidade externa utiliza este canal com 70 a 110 postagens, e neste ano apresentam-se 79 postagens, uma a menos em relação ao ano de 2017. Salienta-se que a atuação conjunta CPA e Ouvidoria possibilita a análise dos dados pela CPA, articulando com os demais processos de avaliação internos e externos (IGC, CPC, ENADE), na perspectiva de indicativos de políticas e/ou ações a partir das demandas recebidas.

Cabe destaque, também, o atendimento de Ouvidorias presenciais pela coordenação da CPA, quando da impossibilidade de atendimento pela Ouvidora Institucional.

Observa-se que a articulação entre CPA e Ouvidoria são ações exitosas no contexto da Avaliação Institucional, pois possibilita aos gestores o uso das postagens neste canal para a análise dos resultados das demais avaliações, como, por exemplo, quando os estudantes procuram a coordenação de curso ou a Ouvidoria para fazer uma reclamação de uma disciplina. A primeira ação do coordenador é buscar os resultados das Avaliações das Disciplinas e da Autoavaliação Docente, dentre outras, para compreender e atender à demanda.

Autorização e Renovação de Reconhecimento de Cursos de Graduação – Análise da CPA

Em 2018, um curso obteve renovação de reconhecimento pelo Ministério da Educação (MEC): Estética e Cosmética, e um curso passou por processo de autorização: Medicina. O curso de Estética e Cosmética obteve conceito final 4 e o curso de Medicina foi autorizado com o conceito “Atende Satisfatoriamente”.

A Comissão Própria de Avaliação, a partir da divulgação, pelo Ministério da Educação, dos relatórios de avaliação/autorização de cada um destes cursos, sistematiza e faz uma análise objetivando identificar as fragilidades apontadas pelos avaliadores do MEC e mostrar que ações/melhorias foram desencadeadas/desenvolvidas pela universidade desde esses processos para sanar os problemas, conforme pode ser verificado nos Quadros 1 e 2 a seguir.

Quadro 1 – Considerações dos avaliadores em relação ao curso de Estética e Cosmética

ESTÉTICA E COSMÉTICA – Campus Ijuí Conceito Final: 4
Dimensões Fragilidades

Ações/Resultados

Observações

Conceito da Dimensão Potencialidades

Dimensão

1

Organização Didático-

Pedagógica

- - 5,5

– O PPC contempla de maneira excelente a contextualização do curso, apresentando informações de ordem econômica, social, política e ambiental.

– As políticas voltadas ao Ensino, à Extensão e a Pesquisa estão muito bem previstas e efetivadas no curso.

– No que diz respeito aos objetivos do curso, apresentam muito boa coerência para o atendimento do indicador.

– A universidade expressa de forma excelente o perfil do profissional egresso. É válido destacar a presença da comunidade há anos nas dependências do campus universitário aos finais de semana para atividades de lazer. Ainda, vale mencionar a presença de egressos em eventos promovidos no âmbito do curso durante o ano.

– O PPC do curso ora proposto apresenta uma estrutura curricular que contempla, de maneira muito boa, o indicador no desenvolvimento do perfil profissional do egresso, considerando, em uma análise sistêmica e global, os aspectos: flexibilidade, interdisciplinaridade, acessibilidade pedagógica e atitudinal, compatibilidade da carga horária total (em horas), articulação da teoria com a prática, compatível com o calendário e tempo escolar, a estrutura curricular apresentada e aplicada, a flexibilidade, a interdisciplinaridade e a compatibilidade da carga horária total, proporcionando uma visão de curso voltada à saúde além da estética.

– A UNIJUÍ desenvolve uma proposta pedagógica no ensino da Língua Inglesa no Laboratório de Ensino de Línguas da UNIJUÍ – LELU –, em que o aluno, com supervisão direta do corpo docente e de tutores, desenvolve o ensino do idioma.

– Em reunião com a coordenadora de curso, professores e alunas, verificou-se que a articulação horizontal e vertical prevista no PPC ocorre no cotidiano escolar e que a flexibilização e atualização dos currículos acontece por meio da inter-relação entre disciplinas formativas e profissionalizantes, estas desenvolvidas nas disciplinas teóricas, teórico-prática e práticas. Para mais, é realizado o Congresso Internacional a cada dois anos.

– Com relação aos conteúdos curriculares, as análises dos planos de ensino demonstraram estarem os conteúdos atualizados e relacionados ao tempo histórico, perfil do egresso, objetivos do curso e acessibilidade pedagógica. Desta forma, considera-se que atendem de maneira muito boa o indicador.

– A IES se utiliza de metodologias tradicionais mescladas com metodologias ativas, respeitando as DCNs, acentuando uma vivência dos conteúdos das disciplinas no decorrer do curso, promovendo acessibilidade pedagógica e atitudinal.

– Apoio ao discente é previsto e instituído, contemplando, de maneira excelente, os programas de apoio extraclasse e psicopedagógico, de acessibilidade, de atividades de nivelamento e extracurriculares, não computados como atividades complementares e de participação em centros acadêmicos e em intercâmbios, como o Escritório de Relações Internacionais, que proporciona a mobilidade internacional de acadêmicos. A universidade possui o Núcleo de Acompanhamento e Acessibilidade acadêmica UNIJUÍ (NAAI), que é composto por uma equipe multidisciplinar de profissionais – de formação especial, pedagogia, psicologia e psicopedagogia – que acompanha alunos com transtornos do espectro do autismo, altas habilidades, deficiências, surdez, dificuldades e/ou distúrbios da aprendizagem, doenças incapacitantes, estudantes que apresentam indecisões quanto a sua escolha profissional e que necessitam de escuta psicológica pontual sobre seu desempenho acadêmico e/ou problemas acadêmicos. No que se refere às ações voltadas a diminuir a evasão, o Programa Permanência busca identificar, orientar e criar estratégias de trabalho para os acadêmicos com problemas de saúde ou de ordem psicológica/psiquiátrica. Além disso, aposta na possibilidade de orientação vocacional aos acadêmicos da universidade e/ou àqueles que não encontraram respostas sobre sua trajetória profissional, analisando o baixo aproveitamento das disciplinas e cursos.

– A IES apresenta uma CPA atuante e preocupada com as ações acadêmico administrativas, que atende, de maneira excelente, às necessidades acadêmicas administrativas, políticas, de autoavaliação e de avaliação externa, e ainda possui um software que acompanha todas as atividades da CPA.

– O programa de Avaliação Docente da UNIJUÍ contempla a avaliação pelos discentes, autoavaliação docente, avaliação pelos pares e avaliação da infraestrutura. Possui o Programa de Formação Continuada de Docentes UNIJUÍ como um fórum permanente de discussão e aperfeiçoamento da prática docente, que viabiliza a reflexão individual e coletiva do papel do professor sobre o seu fazer no Ensino Superior, buscando compreender as mudanças de paradigma da sociedade, visando à construção de uma nova cultura nos processos de ensinar e aprender. Como órgãos responsáveis pela condução do curso e por esse processo avaliativo, são regulamentados na UNIJUÍ o Núcleo Docente Estruturante (NDE) e o Colegiado de Curso, com atribuições distintas, porém integradas e integradoras, posto que, no Colegiado de Curso, é contemplada a representação do corpo discente.

– As Tecnologia de Informação e Comunicação (TICs), previstas e executadas no processo de ensino-aprendizagem, atendem, de maneira muito boa, as necessidades, com disponibilidade de sete laboratórios de informática, acesso no portal de todas as ações educacionais, bem como internet livre para toda a comunidade acadêmica no campus.

– A IES apresenta como proposta uma avaliação multidisciplinar de ensino-aprendizagem que atende muito bem à concepção do curso definida no seu Projeto Pedagógico – PPC.

– O número de vagas previstas atende de maneira excelente à dimensão do corpo docente e às condições de infraestrutura da IES.

Fonte: CPA/UNIJUÍ.

Quadro 2 – Considerações dos avaliadores em relação ao curso de Medicina

MEDICINA – Campus Ijuí Conceito Final: Atende Satisfatoriamente
Indicadores Indicadores para a Autorização Atribuição de Conceito Justificativa para Atribuição do Conceito
P1. Projeto Pedagógico do Curso –- PPC P1.1. Contexto Educacional e Social. Atende satisfatoriamente O PPC contempla as demandas efetivas de acordo com o Contexto Educacional e Social.
P1.2. Perfil do Formando. Atende satisfatoriamente O PPC contempla o perfil descrito de acordo com as DCNs de Medicina de 2014.
P1.3. Compromisso Social. Atende satisfatoriamente O PPC apresenta as iniciativas referidas além de que a Instituição foi contemplada por três anos com o Prêmio de Responsabilidade Social.
P1.4. Articulação com o SUS Local e Regional. Atende satisfatoriamente O PPC apresenta a relação dos cenários de prática de ensino em serviço por meio da Secretaria Municipal de Saúde e o apoio da Prefeitura.
P1.5. Formação Médica Contínua. Atende satisfatoriamente O PPC já tem anexado o Plano de Desenvolvimento Docente descrito na visita.
P1.6. Inserção do curso na Rede de Saúde. Atende satisfatoriamente Já está contemplado no PPC, desde o início do curso, a inserção dos estudantes na Rede de Atenção Primária.
P1.7. Desenvolvimento de Competências. Atende satisfatoriamente O PPC contempla o desenvolvimento de competências que estão de acordo com os Planos de Ensino.
P1.8. Metodologia. Atende satisfatoriamente O PPC descreve as metodologias ativas de acordo com os Planos de Ensino que irão ser anexados no mesmo.
P1.9. Vinculação com o SUS. Atende satisfatoriamente O PPC expressa a articulação com a rede local, além da inserção do curso na Rede de Saúde local e regional, quando deve propor o Plano de Integração Ensino-Serviço e Comunidade.
P1.10. Estrutura Curricular. Atende satisfatoriamente O PPC possui uma estrutura curricular com unidades de ensino de aprendizagem e unidades integradoras, além de descrever competências com conhecimentos, habilidades e atitudes que estão descritas nos Planos de Ensino, e de ter carga horária teórica e prática compatível com as DCNs.
P1.11. Estágio Curricular Supervisionado. Atende satisfatoriamente O PPC apresenta a descrição do Estágio Supervisionado Curricular do Internato de acordo com as DCNs.
P1.12. Atividades Complementares. Atende satisfatoriamente O PPC apresenta as atividades complementares por meio de Atividades de Extensão, Ensino e Pesquisa que estão anexadas ao mesmo.
P1.13. Procedimentos de Avaliação dos Processos de Ensino-Aprendizagem. Atende satisfatoriamente Os mesmos estão descritos nos Planos de Ensino que farão parte dos Anexos do PPC.
P1.14. Atividades Práticas de Ensino. Atende satisfatoriamente O PPC apresenta de forma detalhada a relação das unidades de saúde por nível de Atenção à Saúde.
P1.15. Recursos de Tecnologia da Informação. Atende satisfatoriamente O PPC contempla os recursos de Tecnologia de informação durante todo o processo de formação.
P2. Plano de Formação e Desenvolvimento da Docência em Saúde P2.1. Atuação do Núcleo Docente Estruturante (NDE). Atende satisfatoriamente O NDE é institucionalizado com portaria de nomeação com a presença de cinco membros, e todos são médicos e possuem Stricto Sensu, além do coordenador do curso, sugerindo que possa ter outros professores das áreas afins.
P2.2. Atuação do coordenador do curso. Atende satisfatoriamente O PPC descreve como deve ser a atuação do mesmo, com portaria de nomeação explicando como deve ser a gestão do curso e o mesmo faz parte do NDE e do NAPED.
P2.3. Experiência do coordenador do curso. Atende satisfatoriamente O coordenador tem experiência profissional e de gestão, além de experiência acadêmica, e o mesmo possui Mestrado.
P2.4. Regime de Trabalho do coordenador do curso. Atende satisfatoriamente O coordenador possui tempo integral para desenvolver as atividades da coordenação.
P2.5. Titulação Docente. Atende satisfatoriamente A maioria dos docentes possui titulação de Pós-Graduação Stricto Sensu.
P2.6. Regime de Trabalho do Corpo Docente. Atende satisfatoriamente A maioria dos docentes já é contratada, pois atua em outros cursos da área da saúde e 50% possuem horário integral, e, destes, 30% são médicos.
P2.7. Experiência Profissional do Corpo Docente. Atende satisfatoriamente A maioria dos docentes têm experiência profissional acima de cinco anos.
P2.8. Experiência de Magistério Superior do Corpo Docente. Atende satisfatoriamente A maioria dos docentes têm experiência profissional acima de cinco anos.
P2.9. Funcionamento do Colegiado do Curso ou Equivalente. Atende satisfatoriamente O Colegiado está previsto em funcionar dependendo, no momento, do corpo discente para ter sua nomeação.
P2.10. Produção Científica, Cultural ou Tecnológica. Atende satisfatoriamente A maioria dos docentes possui publicações em torno de três no último ano.
P2.11. Responsabilidade Docente pela Supervisão de Assistência Médica. Atende satisfatoriamente 30% dos docentes são médicos e os mesmos irão fazer a responsabilidade docente nos serviços de assistência médica.
P2.12. Núcleo de Apoio Pedagógico e Experiência Docente. Atende satisfatoriamente Encontra-se institucionalizado por meio de portaria de nomeação com representantes docentes de todas as áreas temáticas, além de estar se reunindo periodicamente.
P2.13. Avaliação Institucional. Atende satisfatoriamente A Instituição já possui CPA com membros de toda comunidade escolar e que se reúne mensalmente, além de já fazer Avaliação Institucional por intermédio de instrumentos de autoavaliação docente e discente e de ter publicações sobre os resultados e, após cada processo, cada curso faz um plano de intervenção com feedback para toda a comunidade escolar.
P2.14. Desenvolvimento Docente. Atende satisfatoriamente Já tem programação de atividades de educação médica para todos os docentes envolvidos.
P2.15. Gestão da Qualidade. Atende satisfatoriamente O plano prevê a gestão da qualidade mediante várias atividades de reflexão e problematização do contexto educacional e da atenção à saúde, que será desenvolvida no curso.
P3. Plano de Infraestrutura da Instituição de Educação Superior P3.1. Instalações Administrativas. Atende satisfatoriamente As instalações administrativas são adequadas para o desenvolvimento das atividades da Diretoria, Coordenação, Secretaria e Conselhos. As salas apresentam dimensão, ventilação, iluminação, acústica e recursos tecnológicos necessários para o desenvolvimento das atividades administrativas do curso.
P3.2. Gabinetes/estações de trabalho para professores. Atende Satisfatoriamente Há gabinetes de trabalho para professores em tempo integral, em número adequado para os professores do curso, com iluminação, ventilação e acústica adequadas. Os recursos tecnológicos (computadores, rede wireless) são adequados para o desempenho das atividades docentes.
P3.3. Salas de professores/salas de reuniões. Atende Satisfatoriamente A sala de professores é bem ampla, com presença de mesa e cadeiras, além de gabinetes individuais com computadores com acesso à internet wireless. Acesso fácil ao serviço de secretaria para impressões. Há também sala para reuniões e colegiados.
P3.4. Salas de aula para grandes grupos e pequenos grupos. Atende Satisfatoriamente Existem diversas salas de aula no campus; todas em número suficientes para a quantidade e o número de alunos por turma, com iluminação, ventilação e acústicas adequadas, além de recursos tecnológicos (datashow, rede wireless) adequados para o desempenho das atividades em grandes e pequenos grupos.
P3.5. Sala(s) de videoconferência. Atende Satisfatoriamente Há sala para realização de videoconferência e desenvolvimento de atividades de telemedicina; possui ventilação, iluminação e acústica adequadas.
P3.6. Auditório(s). Atende Satisfatoriamente Há um auditório com capacidade para 700 pessoas e outros menores com capacidade para 120, com ventilação, iluminação e acústica adequadas.
P3.7. Laboratórios de Ensino. Atende Satisfatoriamente A infraestrutura do campus conta com laboratórios de anatomia, histologia, aspectos celulares e moleculares, bioquímica, farmacologia, fisiopatologia, informática, técnica operatória, todos com ventilação, iluminação e acústica adequadas.
P3.8. Laboratórios de Habilidades. Atende Satisfatoriamente Possui laboratório de atividades médicas, com diversos modelos simuladores. Tem núcleo de simulação com material audiovisual e manequins, com ventilação, iluminação e acústica adequadas.
P3.9. Laboratórios de Tecnologia, Informação e Comunicação. Atende Satisfatoriamente Existem laboratórios de informática, com acesso à internet a todos os estudantes, além de ventilação, iluminação e acústica adequadas.
P3.10. Outros Laboratórios. Atende Satisfatoriamente Possui laboratório de habilidades de comunicação para utilização de discussões e entrevistas, com ventilação, iluminação e acústica adequadas.
P3.11. Biblioteca – Instalações e informação. Atende Satisfatoriamente As instalações da biblioteca possuem espaço físico e ambiência adequados, com locais de estudos individuais e em grupo. A informatização do acervo é adequada, contando todas as instalações com ventilação, iluminação e acústica adequadas.
P3.12. Biblioteca – acervo. Atende Satisfatoriamente O acervo impresso e digital é plenamente suficiente para o desenvolvimento das atividades acadêmicas. Possui periódicos CAPES.
P3.13. Biotério. Atende Satisfatoriamente As instalações físicas do biotério são adequadas e atendem às normas do CONCEA. Será utilizado, portanto, apenas para pesquisa e para atividades práticas que utilizem sistemas biológicos/animais.
P3.14. Protocolos de Experimentos. Atende Satisfatoriamente Todos os protocolos de experimentos do curso serão apreciados pelo Comitê de Ética da UNIJUÍ. Os protocolos serão executados somente quando forem seguidas as normas éticas e legais de pesquisas em animais.
P3.15. Comitê de Ética em Pesquisa. Atende Satisfatoriamente O comitê de ética em Pesquisa da UNIJUÍ foi aprovado e registrado pela Comissão de Ética em Pesquisa (CONEP) e poderá aprovar e avaliar Projetos de Pesquisa de acordo com a resolução do Conselho Nacional de Saúde.
P4. Plano para Instituição de Programas de Residência Médica O Plano contempla a Instituição de Programas de Residência Médica. Atende A Instituição possui Programas de Residência Médica com instituições parceiras
P5. Plano de contrapartida à estrutura de serviços, ações e programas de saúde do SUS O Plano prevê os investimentos nos equipamentos e Programas de saúde do município, e sua execução atende aos critérios do Edital e do Termo de Compromisso e da proposta apresentada quando da seleção no chamamento público. Atende De acordo com a Portaria n 16/2014, determinando percentual de repasses à Prefeitura por meio da Secretaria Municipal de Saúde para estruturação dos serviços, ações e programas de saúde do SUS local, regional e macrorregional.
P6. Plano de oferta de bolsas para alunos O Plano está em conformidade com a proposta apresentada quando da seleção no chamamento público, e sua execução atende aos critérios do Edital e do Termo de Compromisso. Atende A IES já programou que, assim que a mesma abra o processo seletivo, já disponibilizará a oferta de bolsas pactuadas no termo de compromisso.
Fonte: CPA/UNIJUÍ.

Esta análise é socializada com os gestores (Reitoria, chefes de Departamento e coordenador do curso/NDE) com o objetivo de subsidiá-los para o planejamento e ações do curso, alinhados com os resultados da avaliação interna.

O planejamento e a avaliação interna e externa estão articulados e se constituem em importante elemento para a Gestão dos Processos Institucionais. Corroborando este movimento, citamos a utilização do Software Adviser Estrategic como uma ferramenta de gestão, que possibilita a inclusão das ações planejadas e efetivadas no decorrer do ano a partir das análises constantes no Relatório de Autoavaliação Institucional da UNIJUÍ, produzido anualmente pela CPA.

Além disso, em conjunto com a Vice-Reitoria de Graduação, a CPA coordena o Programa de Avaliação Docente da UNIJUÍ com seus respectivos subprogramas. Ainda, um representante da CPA participa do grupo do Planejamento Institucional, do Fórum de Gerentes, dos eventos institucionais que tratam sobre o Planejamento e Avaliação e do Programa de Avaliação Institucional das universidades do COMUNG-PAIUNG, e, em conjunto com a Vice-Reitoria de Graduação, faz parte da elaboração e execução do Programa de Qualificação dos Gestores Acadêmicos na dimensão da avaliação.

A CPA, após a análise dos pareceres dos Avaliadores do MEC, reconhece que tanto a universidade quanto os dois cursos avaliados obtiveram uma excelente avaliação em todas as dimensões, e que ações institucionais continuarão a ser estabelecidas de acordo com seu PDI, buscando qualificar, cada vez mais, seus colaboradores, os espaços e os cursos.

Com a Palavra a CPA

O Projeto de Autoavaliação Institucional da UNIJUÍ 2015-2019 está em seu segundo ano de desenvolvimento. Diante disso, a CPA realizou uma análise do que foi efetivado ou não dos objetivos e estratégias projetados para serem executados em três anos.

Para demonstrar a evolução do Projeto, organizou-se os dados nos Quadros, conforme pode ser conferido a seguir.

Quadro 3 – Evolução dos Objetivos e Estratégias do Projeto de Autoavaliação Institucional UNIJUÍ – Eixo 1

EIXO 1 – Planejamento e Avaliação Institucional
Objetivos Estratégias Efetivada
Sim Não
Objetivo 1.1 – Integrar os processos de Avaliação e Planejamento. Estratégia 1.1.1 – Acompanhar a execução e efetividade do PDI e dos procedimentos de Avaliação Institucional. X
Objetivo 1.2 – Assessorar o processo de avaliação in loco dos cursos de graduação, organizando as questões de ordem técnicas e operacionais. Estratégia 1.2.1 – Organizar os documentos institucionais para os processos de avaliação dos cursos no âmbito do SINAES. X
Objetivo 1.3 – Avaliar, por meio dos conceitos de cursos, a efetividade dos processos avaliativos do SINAES como um instrumento de planejamento. Estratégia 1.3.1 – Promover a utilização dos resultados do SINAES como instrumento do planejamento na revisão do PPC. X
Objetivo 1.4 – Articular os processos de avaliação internos e externos (Recredenciamento Institucional, Autorização de Curso, Reconhecimento de Curso, Renovação de Reconhecimento de Curso e ENADE).

Estratégia 1.4.1 – Identificar fragilidades e potencialidades decorrentes dos processos avaliativos da universidade.

Estratégia 1.4.2 – Organizar visitas in loco dos avaliadores externos nos processos avaliativos.

X
Fonte: CPA/UNIJUÍ.

Quadro 4 – Evolução dos Objetivos e Estratégias do Projeto de Autoavaliação Institucional UNIJUÍ – Eixo 2

EIXO 2 – Desenvolvimento Institucional
Objetivos Estratégias Efetivada
Sim Não
Objetivo 2.1 – Desenvolver ações junto a comunidade acadêmica com vistas à utilização do PDI e do Relatório de Autoavaliação Institucional como ferramenta de gestão para o planejamento da Instituição.

Estratégia 2.1.1 – Divulgação da Visão, Missão e dos Propósitos da UNIJUÍ.

Estratégia 2.1.2 – Comprometer os gestores no uso dos documentos normativos e de avaliação no processo de gestão e planejamento.

X
Objetivo 2.2 – Analisar as ações projetadas no PDI nas dimensões do ensino de Graduação e de Pós-Graduação Lato e Stricto Sensu, Pesquisa e Extensão, bem como sua execução e aplicabilidade para definir propostas de redirecionamento. Estratégia 2.2.1 – Utilização da ferramenta SAS – Strategic Adviser para análise. X
Objetivo 2.3 – Analisar a coerência entre o PDI e as ações de Responsabilidade Social. Estratégia 2.3.1 – Utilização do Balanço Social anual. X
Objetivo 2.4 – Avaliar o processo de internacionalização na UNIJUÍ. Estratégia 2.4.1 – Criar um instrumento para avaliação do processo de internacionalização institucional em parceria com o Escritório de Relações Internacionais. X
Fonte: CPA/UNIJUÍ.

Quadro 5 – Evolução dos Objetivos e Estratégias do Projeto de Autoavaliação Institucional UNIJUÍ – Eixo 3

EIXO 3 – Políticas Acadêmicas
Objetivos Estratégias Efetivada
Sim Não
Objetivo 3.1 – Fortalecer o Programa de Avaliação Docente.

Estratégia 3.1.1 – Revisão dos instrumentos de avaliação dos subprogramas autoavaliação docente e avaliação da ação docente pelos estudantes.

Estratégia 3.1.2 – Mobilização dos estudantes para a participação no Programa de Avaliação Docente.

Estratégia 3.1.3 – Fortalecimento dos mecanismos de divulgação dos resultados atinentes aos processos avaliativos.

Estratégia 3.1.4 – Mobilização do professor como um agente de divulgação da avaliação da ação docente pelo estudante.

Estratégia 3.1.5 – Utilização da análise realizada pelo NDE dos resultados do Programa de Avaliação Docente para a revisão trianual dos PPCs.

X
Objetivo 3.2 – Gerar indicativos para a formulação de políticas de gestão da Instituição.

Estratégia 3.2.1 – Utilização da análise realizada pelo NDE para o planejamento do curso.

Estratégia 3.2.2 – Utilização dos pareceres dos NDEs para a indicação de políticas institucionais.

X
Objetivo 3.3 – Fortalecer os canais de comunicação internos e com a sociedade.

Estratégia 3.3.1 – Desenvolvimento de pesquisas qualitativas e quantitativas.

Estratégia 3.3.2 – Aperfeiçoamento do uso dos canais de comunicação internos da UNIJUÍ (Portal, Ouvidoria, Rádio, Comunica, etc.).

X
Objetivo 3.4 – Articulação entre os processos de Avaliação internos e externos no âmbito dos Programas de Pós-Graduação, de Pesquisa e de Extensão. Estratégia 3.4.1 – Criação de mecanismos de interação da CPA com os processos avaliativos dos Programas de Pós-Graduação, de Pesquisa e de Extensão. X
Objetivo 3.5 – Fortalecer o Programa Egresso. Estratégia 3.5.1 – Criação de campanha institucional para maior inserção de egressos no Programa. X
Objetivo 3.6 – Criar o Núcleo de Acompanhamento e Acessibilidade Acadêmica da UNIJUÍ. Estratégia 3.6.1 – Acompanhamento das ações desenvolvidas pelo Núcleo de Acompanhamento e Acessibilidade Acadêmica da UNIJUÍ. X
Fonte: CPA/UNIJUÍ.

Quadro 6 – Evolução dos Objetivos e Estratégias do Projeto de Autoavaliação Institucional UNIJUÍ – Eixo 4

EIXO 4 – Políticas de Gestão
Objetivos Estratégias Efetivada
Sim Não
Objetivo 4.1 – Integrar e ampliar o processo de avaliação dos técnicos-administrativos e de apoio da UNIJUÍ.

Estratégia 4.1.1 - Aperfeiçoamento dos instrumentos de avaliação do quadro técnico-administrativo.

Estratégia 4.1.2 – Criação de instrumentos de avaliação do clima organizacional.

X
Objetivo 4.2 – Aperfeiçoar a forma de divulgação dos documentos legais da Instituição. Estratégia 4.2.1 – Estimular o uso dos documentos institucionais da universidade. X

Quadro 7 – Evolução dos Objetivos e Estratégias do Projeto de Autoavaliação Institucional UNIJUÍ – Eixo 5

EIXO 5 – Infraestrutura
Objetivos Estratégias Efetivada
Sim Não
Objetivo 5.1. Acompanhar e avaliar a adequabilidade da infraestrutura física e tecnológica da Instituição. Estratégia 5.1.1 – Avaliar a infraestrutura física e tecnológica da Instituição. X
Estratégia 5.1.2 – Acompanhar a execução do cronograma de melhorias da infraestrutura. X

Observa-se que, dentre as 27 estratégias elencadas no Projeto de Autoavaliação Institucional 2015-2019 (constam no PDI), 23 delas foram efetivadas, o que equivale a 85% do que foi projetado. Nestes dois anos foram desenvolvidas ações, quer seja no âmbito acadêmico ou no administrativo em cada uma das estratégias elencadas. Das quatro não efetivadas, destacam-se as que integram os objetivos 2.4 – Avaliar o processo de internacionalização na UNIJUÍ (1); 3.1 – Fortalecer o Programa de Avaliação Docente (5); 3.4 – Articulação entre os processos de Avaliação internos e externos no âmbito dos Programas de Pós-Graduação, de Pesquisa e de Extensão (1); 4.1 – Integrar e ampliar o processo de avaliação dos técnicos-administrativos e de apoio da UNIJUÍ (3),nas quais já foram desenvolvidos alguns estudos e encaminhamentos.

Os desafios da Instituição para 2019 é a execução do projeto na íntegra, bem como o desenvolvimento de outras ações que contemplem também as estratégias efetivadas, e, ainda, iniciar os debates para a elaboração do novo projeto de Autoavaliação Institucional para o período de 2020 a 2023.

  1. BRASIL. Ministério da Educação (MEC). Diretrizes para a avaliação das Instituições de Ensino Superior. Brasília, 2004b. 48 p.

  2. UNIJUÍ. Projeto de Autoavaliação Institucional da UNIJUÍ – 5a fase: 2016-2019. Ijuí, 2016.19 p.