Comissão Própria de Avaliação - CPA

Download .doc Download .pdf
Voltar

Coordenadora: Magna Stella Cargnelutti Dalla Rosa

Coordenadora Adjunta: Patricia Spilimbergo

A organização deste Relatório de Autoavaliação Institucional da Universidade Regional do Noroeste do Estado do Rio Grande do Sul – UNIJUÍ está pautada pela Nota Técnica INEP/DAES/CONAES Nº 065, com referência no PDI 2015–2019. Nele constam os processos, ações, análises, resultados da avaliação realizada na UNIJUÍ.

Atendendo indicativo de prioridades elencadas pela CPA para 2016, conforme consta no Relatório de Autoavaliação Institucional 2015,  a comissão elaborou e aprovou o Projeto de Autoavaliação Institucional período 2016-2019, denominado como V Fase, o qual foi construído a partir das diretrizes, metas, objetivos e estratégias constantes no novo PDI, no item 10 – Autoavaliação Institucional do PDI 2015–2019. O projeto foi entregue ao Reitor e gestores da Instituição e está disponível no site www.unijui.edu.br/cpa, no link documentos.

A V Fase de avaliação na UNIJUÍ tem como mote a profissionalização da gestão. Para isto, o software Strategic Adviser (P.O.D.E.) é uma importante ferramenta que serve para orientar, acompanhar e analisar todo o processo de planejamento das unidades acadêmicas e administrativas. Esta ferramenta é utilizada pela CPA para o acompanhamento das metas dos indicadores e das ações projetadas pelas unidades anualmente. Este trabalho profissionalizado é o norteador para definição de políticas, ações e prioridades, orientando a elaboração do Orçamento e Resolução de Diretrizes Orçamentárias – RDO da UNIJUÍ. (p. 16 do Projeto AI).

O ano de 2016 marcou o encerramento do ciclo de Gestão da Reitoria 2013-2016 e mobilização para a eleição da nova equipe de gestão (2016-2019). A CPA entende que este momento é significativo, pois possibilitou momentos avaliativos dos processos acadêmicos e administrativos da instituição, pelos sujeitos que integram a universidade.

Em 2016 deu-se continuidade a atuação da Comissão Própria de Avaliação (CPA) em conjunto com a Vice-Reitoria de Graduação (VRG) na coordenação e desenvolvimento do Programa de Avaliação Docente da UNIJUÍ, conforme cronograma institucional de Avaliação. Em 2016 evidenciaram-se os processos e ações dos subprogramas Avaliação das Disciplinas pelos estudantes, 1º e 2º semestres); Autoavaliação Docente (relativo ao ano de 2015) e Avaliação dos Planos de Ensino. Nestes, realizou-se a revisão/adequação de instrumentos de avaliação e a divulgação do programa junto à comunidade acadêmica e análise dos dados coletados. Todas estas ações estavam previstas pela CPA e constam no Relatório 2015, como ações prioritárias.

Em conjunto com a Assessoria do Planejamento procedeu-se o acompanhamento das ações previstas pelas unidades para 2016, que constam no Relatório de Autoavaliação Institucional, articulados com o PDI 2015-2019, por meio da participação de representante da comissão, no grupo de Apoio ao Planejamento.

Conforme o cronograma de autoavaliação de institucional da Universidade foi realizado a Avaliação da Infraestrutura junto à comunidade acadêmica dos Campi de Ijuí, Santa Rosa, Panambi e Três Passos, coordenada pela CPA e Vice-Reitoria de Administração.

No âmbito das avaliações externas realizadas pelo MEC, por meio de indicadores de qualidade, destaca-se o conceito 4 (quatro) obtido no Índice Geral de Cursos – IGC pela UNIJUÍ e a Renovação de Reconhecimento dos cursos de Engenharia Civil e de Pedagogia, Campus Ijuí, bem como dos cursos em extinção de Física e Química (Campus Ijuí) e Sistemas de Informação (Campus Santa Rosa).

No ano de 2016 evidenciou-se um maior alinhamento entre o planejamento e a avaliação, pelo desenvolvimento de ações integradas entre Reitoria, Assessoria do Planejamento, Unidades Acadêmicas e Administrativas com a CPA. Uma das estratégias utilizadas foi o uso dos dados do Relatório de Autoavaliação Institucional 2015 para alimentar o software P.O.D.E., pela Assessoria de Planejamento, junto aos departamentos, cursos e coordenadorias. Isso se deu principalmente pelas fragilidades apontadas por cada unidade e as prioridades elencadas para 2016. A Assessoria do Planejamento auxiliou os coordenadores tomando como base o que foi apontado no Relatório de Autoavaliação Institucional 2015.

Institucionalmente, considera-se a revisão do estatuto e regimento da Universidade, a partir do novo PDI, como um processo avaliativo em que houve debate em todos os departamentos e instâncias institucionais. O novo Estatuto foi aprovado em plenária do CONSU, Ata CONSU nº 19/2015 de 10 de dezembro de 2015 e o Regimento aprovado em plenária do CONSU, Ata CONSU nº 20/2015 de 17 de dezembro de 2015. Estatuto e Regimento estão em tramitação para aprovação pelo Conselho Diretor. Está em vigor o Estatuto de 26 de novembro de 1998; e de 02 e 10 de dezembro de 1998, emitido pelo Parecer CONSU nº 34/1998.

A partir de indicativos resultantes de processos avaliativos do ano de 2015, a Universidade desenvolveu uma série de eventos no contexto do Programa de Formação Continuada aos gestores, professores e técnicos-administrativos e de apoio. O conjunto de formação continuada realizado com os diferentes públicos objetivou a qualificação e atualização dos atores institucionais visando a constante melhoria de processos, bem como a profissionalização da gestão.

No contexto, de melhorias de processos na Instituição, destaca-se a implementação do “Novo Portal UNIJUÍ”, que tem por objetivo facilitar o acesso às informações em todas as páginas, a partir da organização da página principal e do seu menu de navegação.

Autoavaliação na UNIJUÍ

Conforme estabelecem as Diretrizes para a Avaliação das Instituições de Educação Superior (2004, p. 10), “a avaliação institucional deve possibilitar a construção de um projeto acadêmico sustentado por princípios como a gestão democrática e a autonomia, que visam a consolidar a responsabilidade social e o compromisso científico-cultural da IES”.

Figura 1. Pressupostos que orientam a trajetória de avaliação na UNIJUÍ.

A inserção da UNIJUÍ em processos de avaliação é anterior ao SINAES, pois a primeira fase inicia formalmente na UNIJUÍ, na década de 90, no PAIUB – Programa de Avaliação Institucional das Universidades Brasileiras, instituído pelo Governo Federal e no PAIUNG – Programa de Avaliação Institucional das Universidades Comunitárias do COMUNG – Consórcio das Universidades Comunitárias Gaúchas, embasado nos princípios do PAIUB. Os pressupostos que orientam a trajetória de avaliação da Universidade estão mostrados no gráfico da Figura 1.

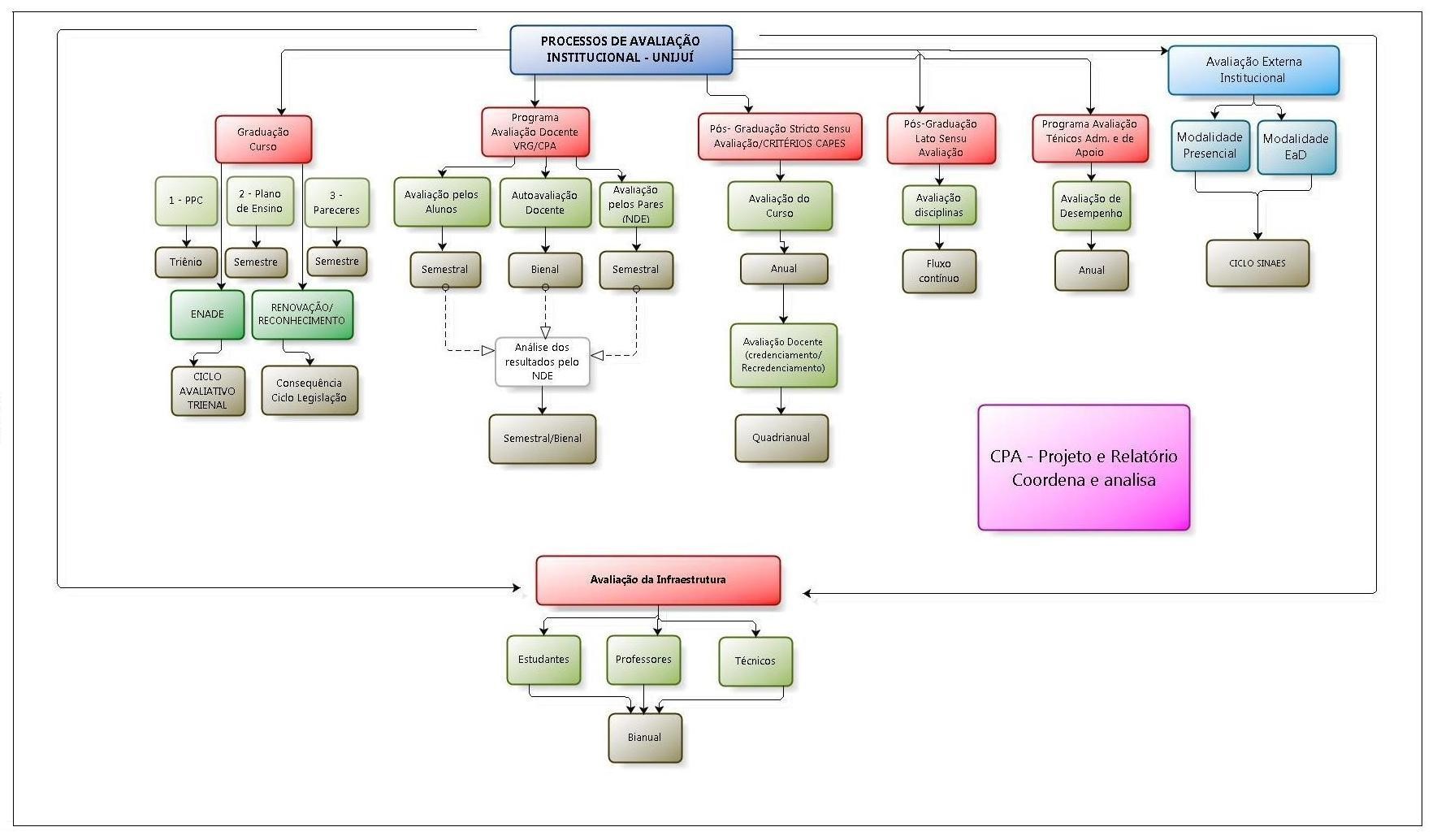
Figura 2. Organograma dos Processos da Avaliação Institucional.

Figura 3. Organograma do Programa de Avaliação Docente.

Na UNIJUÍ os processos avaliativos constituem-se em instrumentos importantes para a qualificação da gestão, e estão estabelecidos, conforme organogramas expressos nas Figuras 2 e 3, nos quais constam os processos, a periodicidade, os sujeitos envolvidos e dinâmica de análise dos instrumentos de gestão. A Figura 2 apresenta o processo institucional de avaliação nas dimensões do ensino, da pesquisa e da extensão e a Figura 3 mostra o Programa de Avaliação Docente da UNIJUÍ.

Com base no cronograma Institucional de Avaliação da Universidade, em 2016 desenvolveu-se a avaliação dos subprogramas “Avaliação das Disciplinas pelos Estudantes”, no 1º e 2º semestres; “Autoavaliação Docente” relativa ao período 2014-2015; “Avaliação dos Planos de Ensino” no 1º e 2º semestres; e “Avaliação pelos Pares” 1º e 2º semestres/2016, que integram o Programa de Avaliação Docente/UNIJUÍ; avaliação pelas unidades institucionais, por meio do instrumento integrado de avaliação; acompanhamento do software P.O.D.E. e avaliação da Infraestrutura da UNIJUÍ nos quatro campi da Universidade, pela comunidade acadêmica.

Neste contexto, das três prioridades elencadas pela CPA para o ano de 2016, com base no PDI 2015-2019, foi desenvolvido um conjunto de ações que produziram resultados fomentando a articulação entre os processos de avaliação e planejamento.

 

Prioridades Elencadas para 2016 e Resultados Alcançados
  1. Realizar estudos para revisão/atualização do Programa de Avaliação Docente, com seus respectivos subprogramas, visando criar ferramentas que demonstrem maior articulação entre as avaliações realizadas pelos estudantes, pelos professores e pelos pares, com o objetivo de que este Programa gere indicadores para alimentação do Plano de Carreira.

Resultados

  1. Elaborar e aprovar o Projeto de Autoavaliação Institucional para o período 2016-2019.

Resultados

  1. Dar andamento as atividades do cronograma de avaliação institucional da UNIJUÍ (Figura 2).

Resultados

Outros Resultado
Atuação da CPA

A Comissão Própria de Avaliação – CPA em 2016 consolidou sua aproximação com a assessoria de planejamento e gestores da instituição tendo como base o software P.O.D.E. Dentre as estratégias, destacam-se a atuação permanente de representante da CPA, no grupo de Apoio ao Planejamento; a atuação conjunta CPA e VRG, na coordenação no Programa de Avaliação Docente da UNIJUÍ; aproximação com a Vice-Reitoria de Pós-Graduação, Pesquisa e Extensão (VRPGPE); participação nos eventos de formação continuada; participação nas reuniões do Fórum de Coordenadores e de NDE; atuação conjunta com a Assessoria Pedagógica, na análise dos Planos de Ensino e Processos avaliativos; realização de reuniões conjuntas com a Assessoria do Planejamento, dentre outras.

Neste ano, o Relatório de Autoavaliação Institucional 2016 serviu de base para o planejamento, na medida em que as unidades institucionais utilizaram os dados produzidos para o referido relatório para alimentar o software P.O.D.E. da Universidade. Tanto as fragilidades, como os indicativos de prioridades elencadas pelos gestores para o ano de 2016, foram incorporados no referido software. Coube a cada unidade alimentá-lo com as metas e ações, a partir das prioridades indicadas. Esta ação possibilitou aos gestores e CPA o acompanhamento da efetivação dos planos de ação elencados.

Esta estratégia evidencia maior alinhamento entre os processos de avaliação e planejamento e permite à CPA o acompanhamento das ações nas diferentes unidades.

Em conformidade com o cronograma Institucional de Avaliação da Universidade, CPA e VRG, no período de 05 de janeiro a 26 de fevereiro de 2016, realizaram o processo de avaliação do subprograma “Autoavaliação Docente”, que integra o Programa de Avaliação Docente/UNIJUÍ, por meio de instrumento disponibilizado no Portal do Professor. Salienta-se que a adesão foi de 90% dos professores, sendo o maior percentual desde que iniciou o programa (80% em 2013 e, em 2014, 70%).

No mês de maio, a Vice-Reitora de Graduação reuniu-se com a CPA para análise e discussão conjunta dos resultados da Autoavaliação Docente, na perspectiva institucional. A reunião foi transmitida aos Campi Santa Rosa, Panambi e Três Passos por videoconferência.

Na ocasião, a Vice-Reitora contextualizou a Autoavaliação Docente, a partir do Programa de Avaliação Docente, destacando a importância do alinhamento entre os demais subprogramas de avaliação. Chamou a atenção para o papel da CPA, de diagnóstico e de indicativos quer seja de políticas ou de ações. Enfatizou que a CPA não tem o papel de gestar, ou resolver os problemas e, sim, de apontar os aspectos positivos, as fragilidades e as perspectivas, a partir do conjunto da instituição. Realizada a apresentação dos resultados da Autoavaliação Docente, a Vice-Reitora de Graduação desafiou a CPA a analisá-los na perspectiva do ensino, da pesquisa, da extensão e da gestão com o objetivo de propor estratégias de maior articulação entre estas dimensões.

A partir de indicativos resultantes de processos avaliativos, a Universidade desenvolveu uma série de eventos no contexto do Programa de Formação Continuada aos gestores e professores, buscando discutir temas sobre o papel da universidade, acompanhados pela CPA. No âmbito dos processos avaliativos menciona-se os eventos realizados em maio de 2016 “Processo de Avaliação Interno e Externo: Impactos na Gestão do Curso”, direcionado ao subprograma Gestores Acadêmicos de Graduação, coordenadores de curso e de NDE. A palestrante, professora Drª Marion Creutzberg, docente da PUCRS e integrante do INEP, abordou que um dos papéis do Coordenador de Curso é contribuir de forma determinante com os diferenciais de qualidade do curso, em articulação com os dirigentes, professores, estudantes e técnicos-administrativos e de apoio, tendo como referência a missão, os objetivos e os princípios do projeto da Instituição de Educação Superior e da legislação do Ensino Superior. Em continuidade, no âmbito da Formação Geral, para todos os professores da UNIJUÍ, abordou o tema “Política do SINAES: impacto das avaliações na ação da sala de aula”. Neste momento, a professora Marion promoveu uma reflexão sobre o papel do professor na avaliação do curso, contextualizando a sua fala a partir dos processos avaliativos estabelecidos pelo Sistema Nacional de Avaliação da Educação Superior – SINAES e sua relação com os resultados avaliativos internos e externos (ENADE, CPC, IGC).

Os relatórios (Sistema de Informações Educacionais – SIE) e as análises produzidas pelo NDE subsidiam as coordenações de curso de Graduação, o Comitê de Gestão do Departamento, a VRG e a CPA, que a partir da articulação dos resultados da avaliação pelos estudantes, da autoavaliação docente, da avaliação dos Planos de Ensino e da avaliação pelos pares contribuem para o planejamento de políticas e de ações com o objetivo de gerar impacto nas dimensões do ensino, da pesquisa, da extensão e da gestão.

Dentre as ações da Comissão destaca-se a produção de artigos para participação em eventos científicos e publicação em anais, conforme consta no item Participação em Eventos, neste relatório.

Destaca-se a representação atuante da UNIJUÍ no PAIUNG, pela coordenadora da CPA, que teve o reconhecimento, pela indicação no final de dezembro para a coordenação adjunta do PAIUNG, juntamente com a UNISC que assumiu a presidência.

As substituições de membros da CPA constam nas Portarias nºs 01/2015, 04/2015 e 05/2015, que alteram parcialmente a Comissão Própria de Avaliação – CPA da UNIJUÍ no âmbito do SINAES (www.unijui.edu.br/cpa).

Na visão da CPA as políticas institucionais (PDI), as legislações internas e externas tomam a avaliação e o planejamento como elementos fundamentais para a qualificação da educação superior. Neste aspecto, pode-se dizer que a UNIJUÍ está investindo cada vez mais em estratégias, instrumentos, ferramentas e ações para que os resultados dos processos avaliativos gerem indicadores para o planejamento e vice-versa em todas as unidades institucionais.

Divulgação

A CPA realizou divulgação do Relatório de Autoavaliação Institucional (fevereiro de 2014 a março de 2015) junto ao Reitor e Vice-Reitores, promovendo a discussão de indicativos sistematizados pela comissão que dizem respeito a cada pasta, visando contribuir com o planejamento da instituição. O documento foi socializado com os gestores, solicitando que cada unidade repassasse aos professores e técnicos-administrativos com o objetivo de utilização do mesmo para o planejamento e efetividade de ações a partir dos dados coletados. O Relatório foi também entregue ao Diretório Central de Estudantes – DCE para que o mesmo realizasse a divulgação junto aos estudantes.

A CPA deu continuidade ao processo de divulgação de suas ações, por meio de matéria no Blog Tá Ligado; e-mail marketing (enviado aos estudantes, gestores e técnicos-administrativos) apresentando a comissão; Informe de Autoavaliação Institucional; informações da CPA no Guia do Estudante e nos materiais impressos produzidos pela Universidade e incentivo aos coordenadores de curso para o uso do Vídeo da CPA em eventos institucionais.

Para a divulgação dos processos e resultados da autoavaliação institucional disponibilizou-se internamente o Informativo de Autoavaliação Institucional online, com processos e resultados da avaliação, disponível no site da CPA www.unijui.edu.br/cpa, link Informativo.

Considerando a meta institucional de atingir 70% de participação dos estudantes no processo de avaliação das disciplinas, a CPA, a VRG e a Coordenadoria de Marketing desenvolveram uma campanha institucional junto aos diferentes públicos, docentes para auxiliar na divulgação junto aos estudantes, e com os estudantes para que preencham o instrumento.

A campanha de divulgação desse processo conta com peças publicitárias elaboradas pela Coordenadoria de Marketing, destinadas aos estudantes, coordenadores e professores. Aos professores e coordenadores, a campanha se destina a que estes sejam agentes no processo de motivação junto aos estudantes e, especificamente, aos estudantes para que respondam o instrumento de avaliação das disciplinas.

Na divulgação da avaliação das disciplinas envolveram-se a CPA, a Vice-Reitoria de Graduação, a Coordenadoria de Marketing, os Departamentos, os Coordenadores de Curso e de NDE, o DCE, os DAs, professores, secretárias executivas e de curso. A divulgação dos resultados desta avaliação, no âmbito institucional, junto aos gestores e estudantes da Universidade, foi realizada por meio eletrônico no endereço www.unijui.edu.br/cpa.

O processo de Avaliação das Disciplinas pelos Estudantes relativo ao primeiro semestre de 2016 aconteceu no período de maio a junho e no segundo semestre de 2016 de outubro a novembro no Portal do Aluno, conforme peças publicitárias mostradas nas Figuras 4 e 5.

Figura 4. E-flyers Enviado aos Estudantes, Professores e Coordenadores no 1º Semestre de 2016.

Figura 5. E-flyers Enviado aos Estudantes, Professores e Coordenadores no 2º Semestre de 2016.

Entende-se que os coordenadores e professores são os agentes neste processo de motivação aos estudantes para participarem desse processo, na medida em que têm a oportunidade de demonstrar ao estudante o significado desse processo avaliativo e os resultados/melhorias realizadas a partir do que foi indicado pelos estudantes.

Destaca-se o Informativo da VRG mensal como um canal de comunicação efetivo junto aos gestores acadêmicos para a divulgação de processos e resultados da autoavaliação institucional, especialmente no que se refere ao Programa de Avaliação Docente. Esse canal possibilita a constante interação da CPA com as coordenações de curso e de NDE. Este informativo é postado na Comunidade de Gestores Acadêmicos – CONECTA.

Figura 6. E-flyer Enviado aos Estudantes, Professores e Técnico-Administrativos e de Apoio no 2º Semestre de 2016.

Destaca-se as campanhas institucionais de divulgação dos processos de Autoavaliação Docente (janeiro e fevereiro de 2016) junto aos professores e a campanha de divulgação junto a estudantes, professores de Graduação e de Pós-Graduação Lato e Stricto Sensu e técnicos-administrativos e de apoio para a avaliação da infraestrutura da UNIJUÍ (novembro de 2016), conforme e-flyer (Figura 6).

Reuniões

A CPA realiza reuniões gerais e do grupo executivo. O grupo executivo (integrado por todos os representantes do Campus Ijuí e um representante dos demais campi) reúne-se para discutir, planejar e encaminhar atividades. Duas vezes no semestre acontecem reuniões gerais, quando são discutidas e aprovadas políticas e ações a serem desenvolvidas pela CPA, sustentadas pelo PDI da UNIJUÍ, o projeto de Autoavaliação Institucional e o que preconiza o SINAES. Assim, foram realizadas 07 reuniões gerais da comissão por videoconferência e as executivas presencialmente.

A CPA participou (Informativo 4) no mês de maio de uma reunião com os coordenadores do Núcleo Docente Estruturante (NDE), promovida e coordenada pela VRG, com o objetivo de tematizar a processualidade e encaminhamentos de responsabilidade do NDE

Além disso, realizaram-se reuniões com o reitor e vice-reitores para apresentar os processos e resultados avaliativos desenvolvidos pela CPA. Destaca-se, dentre elas, as reuniões com o reitor para apresentação e discussão do relatório de autoavaliação institucional, bem como apresentar o planejamento da CPA a partir das demandas identificadas. E, também, as reuniões com a Vice-Reitoria de Graduação para o planejamento das ações do ano, apresentação de sugestões aos instrumentos do Programa de Avaliação Docente e discussão dos processos avaliativos propostos no Programa.

No âmbito dos cursos de Graduação e de NDE realizaram-se encontros com os coordenadores dos cursos de Arquitetura, Engenharia Química, Engenharia Mecânica, Matemática, Pedagogia, Direito (dos três campi) e Processos Gerenciais.

Alguns coordenadores entraram em contato com a CPA para discutir os critérios de análise dos diversos instrumentos do programa de avaliação docente, a partir de documento enviado pela VRG aos coordenadores, sugerindo critérios de análise.

A coordenação da CPA e a Assessora do Planejamento participaram de reuniões do Comitê de Gestão da Universidade para entrega oficial do Relatório de Autoavaliação Institucional e discussão sobre os resultados, buscando maior alinhamento entre o planejamento e a avaliação.

No segundo semestre, a CPA participou de encontro com os estudantes do curso de Enfermagem e com os formandos do curso de Fisioterapia. A metodologia utilizada foi ouvir as demandas dos estudantes, analisar, sistematizar, encaminhar à Reitoria, ao chefe do departamento e aos coordenadores dos cursos. A partir disso, os gestores analisam as demandas e fazem os encaminhamentos que são possíveis. Os estudantes têm elogiado essa iniciativa da CPA, argumentando que é importante ser ouvido por um órgão externo ao curso.

Salienta-se que em 2016 não houve processos de avaliações in loco pelo Ministério da Educação.

A coordenação da CPA realizou vários encontros com a Assessoria Pedagógica da Vice-Reitoria de Graduação para o desenvolvimento de ações conjuntas com o objetivo de mais divulgação e compreensão do SINAES pelos coordenadores de curso, envolvendo estudos das novas legislações, bem como oportunizar a troca de experiências entre os coordenadores.

A coordenadora da CPA participou de reuniões da Equipe de Apoio ao Planejamento e fez o acompanhamento da Secretaria Acadêmica pelo software P.O.D.E.

Considerando a coordenação conjunta CPA e VRG do Programa de Avaliação Docente, a coordenação da CPA reuniu-se em diversas oportunidades com a VRG para discussão de processos e instrumentos atinentes a esse Programa.

A coordenação da CPA participou das Reuniões do Fórum de Coordenadores, no decorrer de 2016, que discutiu questões atinentes ao ensino de Graduação, com destaque para as políticas do SINAES, dentre elas os processos avaliativos internos e externos, bem como da Formação Continuada de Docentes, de Formação aos gestores acadêmicos. Participou também de encontros do Programa de Avaliação Institucional das Universidades Comunitárias Gaúchas – PAIUNG, na UNISC, em Santa Cruz do Sul e na Unilasalle, em Canoas, ocasião em que aconteceu a apresentação por consultora do INEP da pesquisa sobre Egresso e Empregabilidade.

Participação em Eventos

A Coordenação e representantes da CPA da UNIJUÍ participaram de eventos para a apresentação da experiência de autoavaliação da Universidade, dentre eles os indicados a seguir.

Ouvidoria/CPA

A Ouvidoria, articulada com a CPA, constitui-se em um canal de comunicação que possibilita aos diferentes segmentos da Universidade manifestar suas críticas e sugestões em relação aos serviços prestados pela instituição, tanto em seus aspectos acadêmicos quanto administrativos. Para uma maior articulação entre os processos avaliativos da Universidade, as mensagens podem ser postadas tanto no endereço eletrônico da Ouvidoria, quanto da CPA, sendo que as mensagens são recebidas pela Ouvidora institucional e Coordenadora da CPA. Quem posta as respostas as demandas é a Ouvidora institucional, a partir de diálogo com a CPA.

Para análise, as sugestões/críticas foram organizadas por segmento, ou seja, estudantes (questões pedagógicas e questões operacionais), técnico-administrativos e de apoio e comunidade externa. Os resultados obtidos constam na Tabela 1.

Tabela 1. Postagens da Ouvidoria por Segmento.

Segmento

2014

2015

2016

Estudantes

408

437

378

Docentes

16

14

12

Técnicos-administrativos

07

22

17

Comunidade externa

77

110

70

Total

508

583

477

Fonte: SIE 2016.

Em relação ao ano de 2015 identifica-se, no ano de 2016, uma redução de 18% nas interações dos estudantes no canal da Ouvidoria. Houve uma diminuição na frequência de utilização desse canal nos quatro segmentos que avaliaram. Assim, do total de 477 postagens, 378 são de estudantes, ou seja, 79%. Como se pode perceber pela Tabela 1, embora a redução no percentual de participantes, a ouvidoria constitui-se em um importante canal entre a universidade, a CPA e os estudantes. A CPA avalia como positiva essa articulação, na medida em que ela possibilita a maior visibilidade da CPA e a efetivação de seu papel de se constituir em uma Comissão que promove e sistematiza os processos avaliativos.

O Olhar da CPA

A Comissão Própria de Avaliação – CPA ao realizar a metaavaliação de seu processo, faz um balanço positivo de sua atuação, nos últimos três anos, como responsável pela coordenação, divulgação e sistematização dos processos de avaliação, conforme prescreve a lei do SINAES. Essa compreensão sustenta-se por argumentos e fatos, dentre eles destaca-se os colocados a seguir.

Com base nestes argumentos e diante da complexidade do tema “avaliação”, entende-se que nos últimos três anos os resultados da avaliação estão sendo utilizados para a tomada de decisão por um maior número de gestores (reitoria, departamentos, coordenadores e coordenadorias). Também que as análises produzidas pelo NDE dos processos avaliativos atinentes ao Programa de Avaliação Docente subsidiam o planejamento e a tomada de decisão dos gestores.

Embora a CPA tenha essa percepção de evolução, entende que a avaliação é um processo, e como tal, está em constante reconstrução. As análises produzidas pelo NDE são fundamentais para a revisão dos processos avaliativos conduzidos pela CPA. Especificamente sobre o Programa de Avaliação Docente, há o desafio de em 2017 realizar discussões no âmbito institucional para a sua adequação, com vistas ao maior alinhamento entre planejamento e avaliação.

Enfim, para a CPA na UNIJUÍ a avaliação e o planejamento estão articulados, fato que se evidencia por um conjunto de questões registradas pela CPA nos relatórios de Autoavaliação Institucional (www.unijui.edu.br/cpa) e que foram contempladas no planejamento institucional, sempre na medida do possível, por meio de política ou com a resolução de demandas pontuais. Como exemplo, pode-se destacar a implementação dos Programas de Formação Continuada dos Professores, de Avaliação Docente, de Egressos e, ainda, o fortalecimento da Educação Continuada, o processo de revisão trianual dos PPCs, melhorias nos processos acadêmicos, entre outras questões.